Ginga
0.13.6.1771-df200
The iTV middleware.
Main Page
Classes
Files
File List
File Members
Classes
NclNode.h File Reference
#include "
NclAnchor.h
"
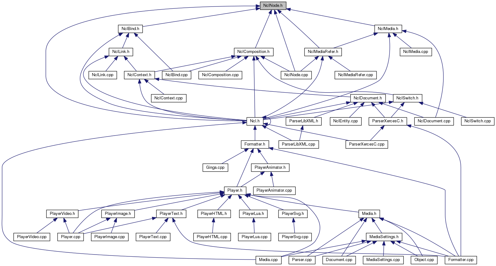
Include dependency graph for NclNode.h:
This graph shows which files directly or indirectly include this file:
Go to the source code of this file.
Classes
class
NclNode
lib
ncl
NclNode.h
Generated on Thu Nov 30 2017 09:59:17 for Ginga by
1.8.11